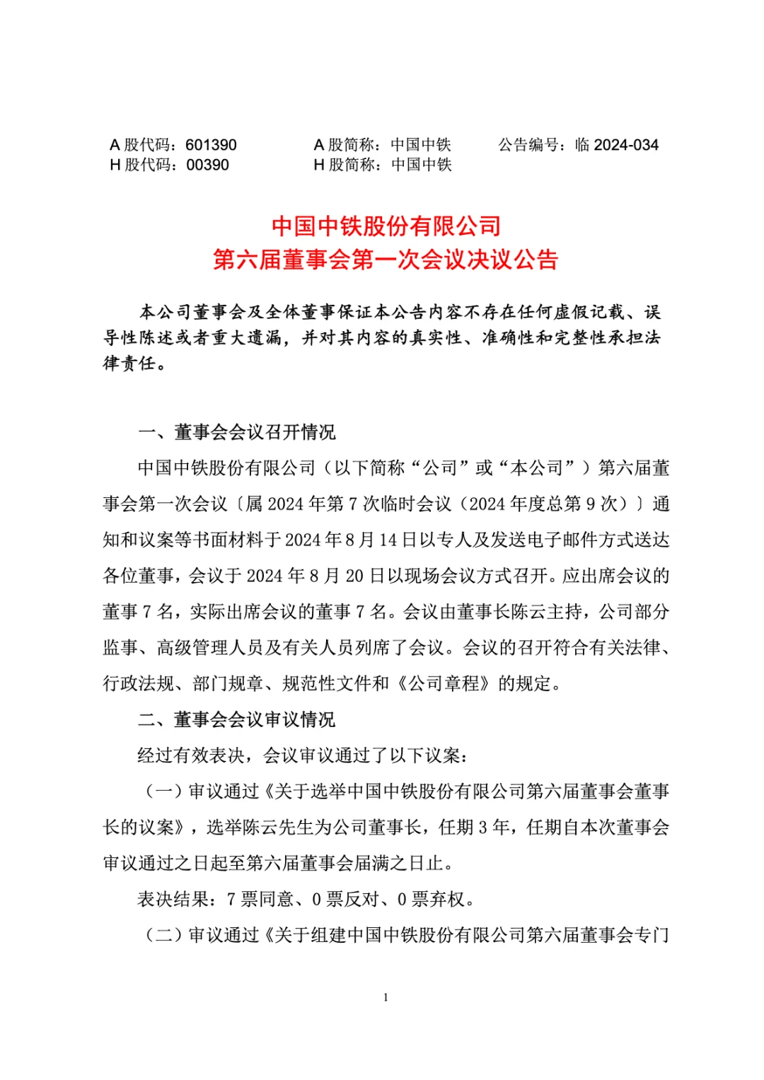
近日,中国中铁股份有限公司发布公告,公司第六届董事会第一次会议于2024年8月20日以现场会议方式召开。
会议审议通过《关于选举中国中铁股份有限公司第六届董事会董事长的议案》,选举陈云先生为公司董事长,任期3年,任期自本次董事会审议通过之日起至第六届董事会届满之日止。
会议审议通过《关于聘任中国中铁股份有限公司总裁的议案》,继续聘任陈文健先生为公司总裁,聘期3年,自本次董事会审议通过之日起至第六届董事会届满之日止。)
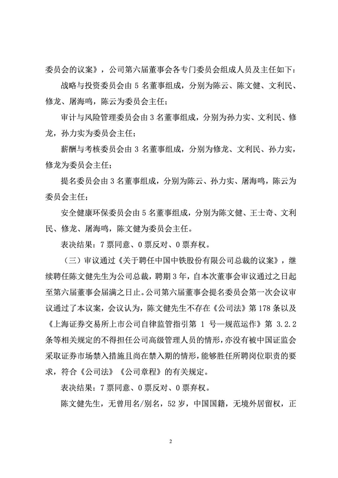
会议审议通过《关于聘任中国中铁股份有限公司副总裁、总会计师、 总工程师、总经济师、总裁助理、安全生产总监的议案》,继续聘任孙璀先生为公司总会计师;继续聘任任鸿鹏先生、黄超先生、孔遁先生、马江黔先生、李新生先生为公司副总裁;继续聘任孔遁先生为公司总工程师,赵斌先生为公司总经济师,耿树标先生为公司总裁助理,韩永刚先生为公司安全生产总监。
孔遁先生聘期自本次董事会审议通过之日起至其因退休不担任公司副总裁、总工程师之日止;其他人员聘期 3 年,均自本次董事会审议通过之日起至第六届董事会届满之日止。
中国中铁领导班子全名单!
01 陈云,现任中国铁路工程集团有限公司党委书记、董事长。

陈云,1963年生,正高级经济师,毕业于河海大学(华东水利学院),获得港口与航道工程专业学士学位,后获得清华大学工商管理专业硕士学位。
现任中国铁路工程集团有限公司党委书记、董事长,中国中铁股份有限公司党委书记、董事长。
02 陈文健,现任中国铁路工程集团有限公司总经理、党委副书记、董事

陈文健先生,52 岁,中国国籍,无境外居留权,正高级工程师,现任本公司总裁、执行董事、党委副书记,董事会安全健康环保委员会主任,同时任中国铁路工程集团有限公司(以下简称“中铁工”) 总经理、董事、党委副书记。
2014 年 9 月至 2016 年 8 月,任中国建筑股份有限公司海外事业部总经理;2018 年 10 月至 2020 年 3 月,任中国建筑股份有限公司海外部总经理,中国建筑国际工程公司董事长、党委书记,中国建筑(南洋)发展有限公司董事长;2020 年3月至2020年11月任中国建筑第三工程局有限公司党委书记、董事长。2020 年 11 月至 2020 年 12 月任中铁工总经理、董事、党委副书记;2020 年 12 月至今任本公司总裁、执行董事、党委副书记,中铁工总经理、董事、党委副书记。
03 王士奇,现任中国铁路工程集团有限公司党委副书记、工会主席、党校校长、职工董事。

王士奇,男,1966年出生,中共党员,正高级经济师。毕业于中共中央党校政治法律专业,1983 年参加工作。
现任中国中铁股份有限公司党委副书记、执行董事、工会主席,同时任中国铁路工程集团有限公司(以下简称“中铁工”)职工董事、党委副书记、工会主席。
04 孙璀,现任中国铁路工程集团有限公司党委常委。

孙璀,男,中国国籍,无境外居留权,中共党员,正高级会计师,毕业于上海财经大学会计学专业,获经济学学士学位,后获得上海国家会计学院与香港中文大学合办高级财会人员会计学专业硕士学位。
现任中国中铁股份有限公司党委常委、总会计师,同时任中国铁路工程集团有限公司党委常委。
05 张建强,现任中国铁路工程集团有限公司党委常委、纪委书记。

张建强,男,现任中国铁路工程集团有限公司党委常委、纪委书记。
06 任鸿鹏,现任中国铁路工程集团有限公司党委常委。

任鸿鹏先生,50 岁,中国国籍,正高级工程师,现任本公司党委委员、副总裁,中铁工党委常委。
2015 年 8 月至2015年12月任中国路桥工程有限责任公司副总经理、党委常委,2015年 12 月至 2016 年 1 月任中国路桥工程有限责任公司副总经理、党委常委, 中交房地产集团有限公司董事;2016 年 1 月至 2017 年 2 月任中交房地产集团有限公司董事,中交海外房地产有限公司董事、总经理(法定代表人)、临时党委书记;2018 年 6 月至 2021 年 2 月任本公司副总裁;2021 年 3 月至 2023 年 11 月任本公司党委常委、副总裁,中铁工党委常委;2023 年 11 月至今任本公司党委委员、副总裁,中铁工党委常委。
07 黄超,现任中国铁路工程集团有限公司党委常委。

黄超先生,47 岁,中国国籍,正高级工程师,现任本公司副总裁,中铁工党委常委。
2015 年 10 月至 2019 年 12 月任中铁第一勘察设计院集团有限公司副院长;2019 年 12 月至 2021 年 8 月任中铁第五勘察设计院集团有限公司党委副书记、董事、院长;2021 年 8 月至 2024 年 7 月任中铁第一勘察设计院集团有限公司党委书记、董事长;2024 年 7 月任中铁工党委常委;2024 年 7 月起任本公司副总裁。
声明:以上信息均来自中国中铁官网、中华建筑报等网络公开信息。转载此文是出于传递更多信息之目的,不为商业用途。文字和图片版权归原作者所有,若有来源标注错误或侵犯了您的合法权益,请作者与我们联系,我们将及时更正、删除,谢谢。
原文如下:




O UNION(cxounion.cn)转载而成,来源于搜狐;编辑/翻译:CXO UNIONCXO联盟小C。
如需加入CXO UNION(CXO联盟)高管社群,请联系社群小伙伴哦~

免责声明: 本网站(http://www.cxounion.cn/)内容主要来自原创、合作媒体供稿和第三方投稿,凡在本网站出现的信息,均仅供参考。本网站将尽力确保所提供信息的准确性及可靠性,但不保证有关资料的准确性及可靠性,读者在使用前请进一步核实,并对任何自主决定的行为负责。本网站对有关资料所引致的错误、不确或遗漏,概不负任何法律责任。
本网站刊载的所有内容(包括但不仅限文字、图片、LOGO、音频、视频、软件、程序等) 版权归原作者所有。任何单位或个人认为本网站中的内容可能涉嫌侵犯其知识产权或存在不实内容时,请及时通知本站,予以删除。
如需加入CXO UNION(CXO联盟)高管社群,请联系社群小伙伴哦~

免责声明: 本网站(http://www.cxounion.cn/)内容主要来自原创、合作媒体供稿和第三方投稿,凡在本网站出现的信息,均仅供参考。本网站将尽力确保所提供信息的准确性及可靠性,但不保证有关资料的准确性及可靠性,读者在使用前请进一步核实,并对任何自主决定的行为负责。本网站对有关资料所引致的错误、不确或遗漏,概不负任何法律责任。
本网站刊载的所有内容(包括但不仅限文字、图片、LOGO、音频、视频、软件、程序等) 版权归原作者所有。任何单位或个人认为本网站中的内容可能涉嫌侵犯其知识产权或存在不实内容时,请及时通知本站,予以删除。
Search
Popular Posts
-
2024数字化灯塔案例评选申报开启!
“2024数字化灯塔案例评选”于3月正式启动,诚挚欢迎业界同仁自荐和推荐,一起推动产业数字化进程,助力赋能企业…
-
2024 X-Award星盘奖申报通道已开启!
X-Award星盘奖是数字化转型服务、IT服务行业重要的商业奖项,旨在表彰行业里提供杰出数字化转型服务与IT服…
-
2024 N-Award星云奖申报通道已开启!
N-Award是数字化转型领域重要的商业奖项,旨在表彰那些以非凡的远见、超群的领导才能和卓越的成就来激励他人的…





