凤凰网科技讯 (作者/杨睿琪)5月8日,小米公司发布组织调整及干部任命通知:许斐、张剑慧晋升为小米集团高管。其中,许斐任集团副总裁兼集团CMO;张剑慧任集团副总裁兼集团采购委员会主席。


小米组织调整及干部任命通知如下:
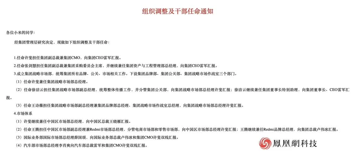
各位小米的同学:
经集团管理层研究决定,现做如下组织调整及干部任命:
1.任命许斐担任集团副总裁兼集团CMO,向集团CEO雷军汇报。
2.任命张剑慧担任集团副总裁兼集团采购委员会主席,并继续兼任集团资产与工程管理部总经理,向集团CEO雷军汇报。
3.成立集团战略市场部,统筹集团所有品牌、公关、市场相关工作。下设集团品牌部、集团公关部、集团战略市场作战室三个部门。
(1)任命许斐兼任集团战略市场部总经理。
(2)任命徐洁云担任集团战略市场部副总经理,统筹整体传播工作,并分管集团公关部,向集团战略市场部总经理许斐汇报;徐洁云继续兼任集团董事长特别助理,向集团董事长、CEO雷军汇报。
(3)任命王诗薇担任集团战略市场部副总经理兼集团品牌部总经理、集团战略市场作战室总经理,向集团战略市场部总经理许斐汇报。
4.市场体系
(1)许斐继续兼任中国区市场部总经理,向中国区总裁王晓雁汇报。
(2)任命王腾相任中国区市场部副总经理兼Redmi市场部总经理,分管电商市场部和零售市场部,向中国区市场部总经理许斐汇报;王腾继续兼任Redmi品牌总经理,向集团总裁卢伟冰汇报。
(3)国际业务部国际市场部总经理薛国颂,向国际业务部总裁卢伟冰和集团CMO许斐双线汇报。
(4)汽车部市场部总经理李肖爽向汽车部总裁雷军和集团CMO许斐双线汇报。

本文由CXO UNION-CXO联盟(cxounion.cn)转载而成,来源于凤凰网科技;编辑/翻译:CXO UNIONCXO联盟小U。
如需加入CXO UNION(CXO联盟)高管社群,请联系社群小伙伴哦~

免责声明: 本网站(http://www.cxounion.cn/)内容主要来自原创、合作媒体供稿和第三方投稿,凡在本网站出现的信息,均仅供参考。本网站将尽力确保所提供信息的准确性及可靠性,但不保证有关资料的准确性及可靠性,读者在使用前请进一步核实,并对任何自主决定的行为负责。本网站对有关资料所引致的错误、不确或遗漏,概不负任何法律责任。
本网站刊载的所有内容(包括但不仅限文字、图片、LOGO、音频、视频、软件、程序等) 版权归原作者所有。任何单位或个人认为本网站中的内容可能涉嫌侵犯其知识产权或存在不实内容时,请及时通知本站,予以删除。
如需加入CXO UNION(CXO联盟)高管社群,请联系社群小伙伴哦~

免责声明: 本网站(http://www.cxounion.cn/)内容主要来自原创、合作媒体供稿和第三方投稿,凡在本网站出现的信息,均仅供参考。本网站将尽力确保所提供信息的准确性及可靠性,但不保证有关资料的准确性及可靠性,读者在使用前请进一步核实,并对任何自主决定的行为负责。本网站对有关资料所引致的错误、不确或遗漏,概不负任何法律责任。
本网站刊载的所有内容(包括但不仅限文字、图片、LOGO、音频、视频、软件、程序等) 版权归原作者所有。任何单位或个人认为本网站中的内容可能涉嫌侵犯其知识产权或存在不实内容时,请及时通知本站,予以删除。
Search
Popular Posts
-
2024数字化灯塔案例评选申报开启!
“2024数字化灯塔案例评选”于3月正式启动,诚挚欢迎业界同仁自荐和推荐,一起推动产业数字化进程,助力赋能企业…
-
2024 X-Award星盘奖申报通道已开启!
X-Award星盘奖是数字化转型服务、IT服务行业重要的商业奖项,旨在表彰行业里提供杰出数字化转型服务与IT服…
-
2024 N-Award星云奖申报通道已开启!
N-Award是数字化转型领域重要的商业奖项,旨在表彰那些以非凡的远见、超群的领导才能和卓越的成就来激励他人的…




