第一章 公司发展概况
1.1 企业简介
三井集团,是由三井家庭统治的财阀而发展起来的。在第二次世界大战以前和战争期间,该财阀一直居日本四大财阀之首。
三井财团由25家大企业组成。其核心企业有樱花银行、三井物产、新王子制纸、东芝、丰田汽车、三越、东丽、三井不动产等。该财团在化工、重型机械、综合电机、汽车制造、房地产、核发电、半导体、医疗及办公电子设备等行业拥有优势。
1.2 企业创始人及发展史
三井财阀的创始人三井高俊是日本三重县的伊势松阪人。17世纪中叶,三井高俊在家乡开办当铺和酿酒业。1673年,他到江户(今东京)开办和服经销店,1683年又兼营钱庄。三井钱庄逐步扩大,18世纪20年代又发展为以经办银行汇兑业务为主的三井兑换店,并资助封建诸侯,代征贡米,受地方封建政权的支持和保护,作为特权商人而快速致富。
明治维新时,在日本明治新政权与德川幕府的争斗中,三井家族曾资助新的天皇制政府,并为军队支付过军饷。明治政权获胜后,作为报答便让三井银行掌管政府资金–官银出纳和汇兑,并获得发行”三井票”的货币发行垄断特权,大获其利。
1876年,三井家族以掌握官银为基础开办起私营银行——三井银行。三井银行是日本的第一家私人银行。接着,三井又开办起三井物产公司,并从政府手中廉价购得一批工矿企业。这些工矿企业为日本军国主义的扩军备战和战争中的军事供应提供支持,企业本身实力也得到急剧扩张。
1910年,在发展军需品大发横财的基础上,三井成立了名为“三井合名公司”的持股公司。通过该公司,三井向几乎所有的经济领域投资,控制了一大批中小企业,终于发展成为最大的垄断资本集团–三井集团,其中仅三井物产的营业额40年代前期便达到30亿日元。第二次世界大战结束时,三井财阀的规模是三菱财阀的1.5倍、住友财阀的2倍、安田财阀的3倍左右;三井财团所属直系、旁系公司及其子公司共达270余家,包括东芝浦电气、石川岛播磨重工、三井造船、昭和飞机、丰田汽车、日本精工等。在二战后解散财阀中,三井集团实缴资本占日本全国公司实缴资本总额的10%,可见该集团十分庞大。
第二次世界大战后,作为日本军国主义的“工具”,三井财阀和其他财阀一样,经过了“解散”和“复活”的过程。但是,三井财阀由于同政府关系长期较为密切,因而在“解散”中理所当然地受到了更大的打击,在后来的复活中也受到某种制约而没有其他几家财阀那样快地恢复和扩张,因而由二战前的“第一财阀”落到了三菱、富士、住友的后面。
一直到50年代后期,三井财阀的核心企业才走上正轨:三井银行、三井信托银行、大正海上火灾保险、三井人寿保险等4家金融机构,恢复了经营活力,为集团的重新集结和发展提供了资金支撑;三井物产公司在三菱商事公司恢复的5年之后——1959年完成了恢复工作,为集团的重新集结和发展提供了营销纽带;三井矿山已风光不再,但其直系企业东京芝浦电气、石川岛播磨重工这两家濒临倒闭公司经土光敏夫治理后活力大增,为集团的重新集结和发展提供了新的工业支撑,土光敏夫也因此而享誉世界工商业界。
1939年,由东京芝浦制作所和东京电气股份公司合并,成立东京芝浦电气公司。东芝制作所引进美国通用电气的技术,使得竞争实力迅速增强。
1947年财阀解体后,从战场归来的两名有商社经验的人成为三井董事长。三井物产的前身“第一物产”成立,打出了“综合商社”的旗号,开始当时最为紧急的生活用品进口工作。第一物产通过积极运作,达成了代理业务委托协议。
1948年放宽统制后,日本出口实现自由化,第一物产在海外广泛拓展商圈,根据各外国的需求在国内各处采买。为培养人才,第一物产不惜投入当时十分宝贵的外汇。在连海外出差经费都不能保证的1950年代,就每年向美国派出3人左右的年轻职员作为海外研修生。
60年代前期该公司拼命扩大规模:1960年前后,三井物产在墨西哥、智利、加拿大、澳大利亚等国参与铜矿开发,并独立进行资源勘查,向矿业公司推荐优质矿源,并共同开发。同时,三井物产通过建设保龄球馆进入娱乐休闲产业,还着眼于将来的计算机的普及化,取得当时美国最新的Powers型数值统计机的销售代理权,为日本计算机普及奠定基础。1961年,合并了石川岛芝浦汽轮机公司;1962年,用70亿日元建成了滨川崎切割机制造厂;1963年,建成了专门生产涡轮机的涡轮机西厂。
第二章 商业模式和收入模式
2.1 企业商业模式和核心业务功能
三井的业务重点是通过贸易、业务管理和项目开发实现增长。基于其在这些领域积累的专业知识,集团通过将六大核心业务功能与全球网络相结合来创造新的价值。
表 三井集团核心业务

资料来源:资产信息网 千际投行
图 三井集团下三大业务重点

资料来源:资产信息网 千际投行
2.2 企业主要产品和服务
三井集团主要分成了7个运营部门,16个总部业务单位,连接全球各地的想法、信息、客户、合作伙伴和企业,不断创造新的商业机会。
三井集团的运营部门
表 三井集团运营部门

资料来源:资产信息网 千际投行
(1)矿产与金属资源:通过矿产和金属资源的业务开发、投资和贸易,集团致力于开发综合价值链,为工业和社会提供稳定的资源、材料和产品供应。集团还参与资源回收,开发解决环境问题的工业解决方案。
(2)能源:从事石油、天然气/液化天然气、煤炭和铀等能源的上游开发、物流和贸易。此外,集团目标在新一代电力(分布式太阳能、电动汽车、蓄电池、能源管理和地热能)、新一代能源(氢、氨和生物燃料)和低碳解决方案(CCS/CCUS)等领域发展清洁、可持续的业务。
(3)机械与基础设施:从事电力、天然气、水、铁路和物流等不可或缺的社会基础设施的供应。提供销售、融资、租赁、运输和物流服务,并在包括大型工厂、海洋资源开发设施、船舶、航空航天、铁路、汽车和采矿/建筑/工业机械等各个领域进行投资。
(4)化学:业务涵盖广泛,从上游如基本化学品和无机原料,到下游包括各种应用的功能材料、电子材料、特种化学品、农业投入品、动物和人类营养保健品。
(5)钢铁产品:利用钢铁和其他材料创造产品和服务,以应对行业挑战和客户的潜在需求。
(6)生活:为了适应消费和生活方式的变化,同时满足消费者的多样化需求,提供增值产品和服务,在食品资源、商品零售、医疗保健、制药、酒店、时尚和纺织业务等领域进行投资。
(7)创新与企业发展:在信息和通信技术、金融、房地产和物流领域开展了各种各样的举措,推动数字化转型以发展创新业务。
三井集团业务单位
(1)矿产和金属资源业务部门:开发、加工和销售地下资源(铁矿石、冶金煤、铁合金、铜、铝、镍、钴、锂等),促进地表资源(含铁原料、铝、铜、石油焦、二次电池)的回收利用。
(2)能源业务部门I:石油、天然气和其他能源的勘探、开发和生产石油、石油产品、煤炭、铀和其他能源的贸易。
(3)能源业务部门II:液化天然气/天然气项目的开发。
(4)液化天然气/天然气的贸易, 能源解决方案业务部门
- 新一代电力(分布式可再生能源发电、蓄电池、能源管理服务、虚拟发电厂)
- 电力批发、零售、贸易和聚合
- 新一代移动基础设施(电动汽车电池等)
- 新一代能源(生物燃料、SAF、氢、氨、碳管理)
- 新业务(发展低碳城市、氢社会、智能城市等)
(5)基础设施项目业务部门
- 发电、热能、可再生能源、热电联产、储能、发电站、能源管理服务、电力批发、电力零售等。
- 自然资源基础设施、液化天然气进出口码头、天然气管道、天然气配送、石化炼油厂和化工厂、浮式生产储油船(FPSO)系统等。
- 物流基础设施、港口集装箱和非集装箱码头、机场码头、内陆物流码头等。
(6)移动业务部门I
- 乘用车、商用车、摩托车和汽车零部件的物流、制造、批发、零售和融资、租赁
- 建筑和采矿设备的批发、零售、租赁和融资;农业和工业机械的销售
- 客货运输业务、铁路基础设施开发和铁路周边业务
(7)移动业务部门II
- 商业船舶的贸易;租船中介服务、二手船销售;船舶设备销售
- 飞机、直升机和飞机发动机的销售、租赁和融资以及其他航空相关业务,太空相关业务, 基础材料业务部门
- 气体化学品:甲醇、氨
- 基本化学品:烯烃、盐、HCL、苛性钠、纯碱、芳烃、SM
- 性能单体:涂料、丙酮、苯酚、双酚、甲基丙烯酸甲酯、高性能树脂材料
- 油罐场:石油化工产品的储存
(8)性能材料业务部门
- 功能材料、塑料聚合物和合成橡胶、氢气和工业气体、有机硅和氟碳聚合物、氧化钛等。
- 先进材料、显示材料和产品、半导体和基板材料、电池材料、EMS(电子制造服务)等。
- 特种化学品、美容和个人护理产品、绿色/生物基原料、洗涤剂原料、表面活性剂和润滑油等。
- 生活和环境材料、木片、纸浆和纸制品、轮胎、住房材料等。, 营养与农业业务部门
- 农业、农药、种子和肥料、肥料资源(磷矿)和原材料(硫、硫酸)
- 动物产品、必需氨基酸(蛋氨酸)、饲料添加剂如有机矿物质、酶和动物保健品
- 食品科学、食品配料、功能性食品材料、药品和香料/香料原料
- 健康、高质量的健康测试和数据服务
(9)钢铁产品业务部门
- 汽车
- 基础设施
- 能源
- 供应链管理:利用全球网络开发B2B数字平台
(10)食品业务部门
- 糖
- 油、种子、油料加工和加工油的油料价值链中的投资和运营、贸易和物流;主食贸易如大米、小麦和豆类;特种谷物
- 蛋白质、饲料价值链中的投资和运营、贸易和物流,包括饲料配料、复合饲料、牲畜和渔业产品、植物蛋白和动物蛋白
- 食品和饮料
(11)零售业务部门
- 零售:零售业务、电子商务业务、品牌业务、时尚零售业务、零售解决方案业务、积分和数字支付业务以及最后一英里物流
- 产品:物流和批发, 健康业务部门
- 医疗保健提供商业务,包括医院和诊所,以及与医疗保健相关的辅助服务业务、药品销售、营销和开发业务
- 健康:数字健康和预防保健相关业务、医疗数据服务、日本医院管理和运营咨询业务
- 其他:制服租赁、设施管理、人员配备、人力资本业务
(12)IT与通信业务部门
- 数字解决方案:ICT服务、网络安全、数字基础设施
- B2C平台
(13)电视购物、广播、数字媒体:客户关系管理:联络中心,数字营销
(14)创新业务:FinTec、云计算, 企业发展业务部门
- 金融业务:房地产资产管理、金融资产管理、保险、租赁、私募股权和商品衍生品等
- 房地产业务:房地产开发和租赁、物业管理、房地产经纪等
- 物流业务:全球配送中心、全球运输(和仓库自动化业务的运营
2.3 主要公司
表 三井集团下主要公司部门分类

资料来源:资产信息网 千际投行
表 三井集团下主要公司产业分类

资料来源:资产信息网 千际投行
三井物产株式会社
综合商社是日本财团模式最重要的核心,财团发挥的功能主要体现在综合商社上。综合商社的业务包括提供交易服务,为出口商开发海外市场,为进口商寻找所需要的原材料或产品。综合商社以贸易为平台介入到产业里,同时又有金融服务功能,具体体现为集贸易代理、金融服务、产业投行、仓储物流、情报系统、投资咨询和产业组织者等职能为一体,发挥综合运营和协调作用。
图 综合商社主要职能

资料来源:资产信息网 千际投行 《日本企业财团模式解析》
三井物产是三井财团的核心企业,也是世界上最大的综合商社。日本是综合商社的主导,而三井物产又是其先驱者,有着悠久的历史,至今已延续了百余年。从1876年创业开始,三井物产在粮食、机械、能源等广泛领域形成了坚实的产业资本。三井物产的发展史,就是其地区多样化、产品多样化、行业多样化尤其是功能多样化逐步展开、渐趋推广、日益深入、综合运用、自如协调的历史。
三井物产的成功得益于其在全球范围内的“通信网络”,通过其设在东京、纽约、伦敦、悉尼和巴林的5个电脑控制中心连接驻海外的149个事务所,从而形成信息及时、有效的传递,使其能够收集包括经济、国际、政治、军事、科技、社会等各类信息并进行综合性、战略性的研究以提高其在世界贸易中的竞争能力。
三井物产市场情报的交换不仅仅限于三井物产的全球事务所之间,而且传递于三井物产子公司及三井财团成员企业之间。例如,三井物产旗下的三井石油公司股权结构中,三井物产占90%,其余10%股权分配于三井住友银行、中央三井信托银行、商船三井、三井造船、东丽、三井化学、三井住友海上保险、三井生命保险、三井住友建设、三井不动产。可见,三井物产通过持股关系将众多财团企业紧密地联系在了一起,从而使整个财团的情报共享成为现实。
此外,三井物产开创了标准化“3+1”服务贸易盈利模式, 并灵活复制于各类新事业领域, 将集团多元化经营发展到极致。其中的“3”是指贸易收益、物流收益和资金收益, “1”是指股权投资收益。三井物产将这四种收益方式进行模块化组合, 灵活应用于不同的事业项目开发当中。
对于新兴行业, 三井物产基于行业长期发展空间和企业成长潜力,以股权投资为主并注重获取未来的投资收益。与单纯的风险投资不同之处是, 为了达到收益最大化, 三井物产会依托已有的业务网络为标的企业提供必要的服务支撑, 如采购和营销服务、物流服务、供应链金融服务等, 在扶持标的企业成长的同时, 三井物产自身也获取了贸易收益、物流收益和资金收益, 扩大了业务规模。经过一段时期的培育, 待标的企业发展壮大到成熟期, 三井物产会择机转让所持有的股权, 获取丰厚的投资回报, 再转而投向新的项目、开发新的事业。
对于传统行业, 比如消费品或服务行业, 三井物产则多是以服务贸易为主、股权投资为辅的方式开展业务。对于传统行业的股权投资,三井物产致力于稳定商权, 以便获得来自标的企业稳定的贸易服务、物流服务和资金服务方面的业务合作,加强双方实物资产、知识资产和文化资产专用性, 从而相对牢固地掌握商权。
金融支持与工业支撑
三井住友银行作为世界500强金融企业给予三井集团发展提供了莫大的帮助。三井集团企业投资与行业扩张的背后始终有三井住友银行给予稳定的资金支撑。
三井集团内部企业间的相互合作形成了稳定的工业支撑。例如:三井物流渗入到了丰田供应链的各个环节,随着1965年丰田汽车向海外出口旺盛,三井商船也推出了首个汽车船,并从那时起呈现高速发展的趋势,截止目前三井商船共拥有约100艘船的船队,能够快速响应全球汽车制造商的需求。虽然丰田现在有了自己的供应链体系和物流公司,但是他们的互相配合仍未停止。MITSUI-SOKO EXPRESS是MITSUI-SOKO和丰田汽车公司的合资企业,成立于2012年7月。作为MITSUI-SOKO的国际货运代理,TAS Express建立了一个能够提供涵盖陆、海、空运输各个方面的货运服务体系。同时,商船三井与丰田集团(丰田、日野、大发、斯巴鲁)共同开发汽车价值链,深入丰田的发展。
第三章 估值和国内外竞争者
3.1 估值分析
由图可以看到,三井集团最新PE比率为5.2,集团每股净收益在2021年-2022年有大幅的增长,因此PE比率有大幅的下降,而P/S和PB比率近年来维持在一定的水平上,分别为0.4,0.8。与行业内其他公司相比,三井集团的各比率处于中等水平。三井集团的ROE为18.51%,说明集团的销售利润率和资产周转率相对较高。
图 三井集团PE估值

资料来源:资产信息网 千际投行 Gurufocus
图 三井集团P/S估值

资料来源:资产信息网 千际投行 Gurufocus
图 三井集团PB估值

资料来源:资产信息网 千际投行 Gurufocus
图 三井集团及其主要竞争之ROE对比

资料来源:资产信息网 千际投行 Gurufocus
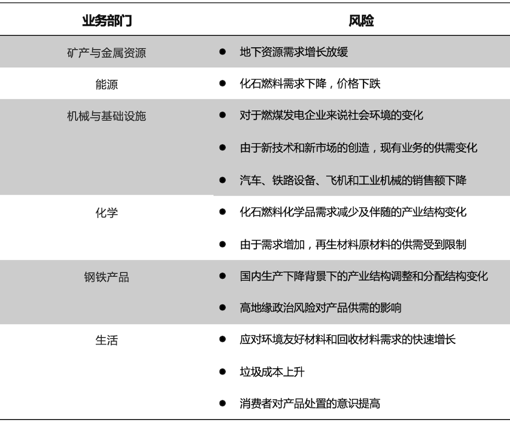
3.2 风险提醒
根据业务部门分类的风险:
表 三井集团根据业务部门分类的风险

资料来源:资产信息网 千际投行
三井集团根据重要性排列的风险(由上到下风险管理重要性依次降低):
表 三井集团根据重要性排列的风险(由上到下风险管理重要性依次降低)

资料来源:资产信息网 千际投行
3.3 竞争分析
矿产与金属资源部门
表 三井集团竞争力分析

资料来源:资产信息网 千际投行
能源部门
表 三井集团竞争力分析

资料来源:资产信息网 千际投行
机械与基础设施部门
表 三井集团竞争力分析

资料来源:资产信息网 千际投行
化学部门
表 三井集团竞争力分析

资料来源:资产信息网 千际投行
钢铁产品部门
表 三井集团竞争力分析

资料来源:资产信息网 千际投行
生活部门
表 三井集团竞争力分析

资料来源:资产信息网 千际投行
第四章 未来展望
4.1 各涉及行业未来展望
根据三井住友银行(SMBC)和日本综合研究所(JRI)联合发布的《2020全球经济及主要行业发展动向报告》,在贸易摩擦持续、新冠疫情蔓延等多种因素的影响下,钢铁、电子零件及半导体、机械、造船四大行业为“多雨天气”;石油天然气、食品、家电三大行业为“晴天” 天气;而石化、造纸、医药、汽车、通信、电力六大行业则为“多云”天气,趋势较为平稳。
钢铁行业
日本国内市场需求低迷,汽车和建设方面的需求稳步发展,但机床、电力机械方面的需求逐渐减少,钢材订单下降,市场出现商品流动停滞的状况。
海外市场方面,受中美贸易摩擦的影响,世界经济前景不确定性增强。中国粗钢产量居高不下,中国钢铁制造商及其他国家钢铁制造商纷纷进行重组工作。
石油天然气行业
日本国内石油生产商进一步重组。随着燃料转换和节能化的发展,国内对石油产品的需求呈下降趋势。在供应方面,出光兴产和昭和壳牌石油合并后,使前三大集团的寡头垄断程度有所增加,各石油巨头之间的竞争逐渐平息,利润相比过去一直保持在较高水平。
海外市场方面需求持续增长。由于新兴国家的持续经济增长,以及环境法规严格的欧洲不断从煤炭转向使用天然气,全球对石油和天然气的需求逐步上升。未来,地缘政治风险可能会导致原油市场波动的风险增加。主要石油公司着眼未来发展,将趋向业务多元化。皇家荷兰壳牌石油公司和英国石油公司等主要石油公司正在使其非石油业务多元化以应对由于电动汽车的普及、可再生能源的扩张以及环境法规一步加强而导致的石油需求下降问题。具体而言,主要的石油公司正在努力通过与其他公司的技术合作来扩展石化业务和可再生能源业务,并将注意力集中在未来发展和盈利趋势上。
石化行业
亚洲市场供需缓和,利润呈下降趋势。尽管亚洲对石化产品的需求不断增长,但由于北美和中东生产能力增强,供给过剩,使得大量生产过剩产品流入亚洲市场,供过于求,导致亚洲石化制造商的利润下降,未来利润可能还会下降。
未来企业需要加强环境与安全意识。中国的环境与安全法规日益严格,因此,对于在中国经营的日本化学制造商而言,处理环境和安全问题的成本可能会增加,例如检查供应链中的合规状况,使原材料供应商多样化等。
未来行业重组趋势明显。各企业之间致力于加强联盟以巩固细分市场领域的业务发展。拥有高吸水性聚合物材料(SAP)的日本触媒和三洋化城工业为了加强竞争力以面对未来行业新加入者等引起的剧烈竞争问题,于2019年5月开始了关于平等合并的研讨。另外,日本主要的化学制造商看准在欧美市场上,汽车和飞机轻量化带来的树脂增长需求,纷纷开始收购当地制造商,以扩大在这些市场的业务。
造纸行业
在原燃料价格方面,柴油价格不断上涨,木屑和废纸价格仍处于高位。鉴于原材料和燃料价格的上涨,纸张制造商一直在提高纸张和纸板的价格,目前不仅需求强劲的纸板产品价格也在上涨,纸张的价格也在上涨。
中国作为世界最大的废纸进口国,对进口废纸中的异物混入率制定了更严格的标准并限制了废纸进口许可证的颁发。有观点认为,2020年,包括废纸在内的固体废弃物将被完全禁止进口,如果成真,废纸可能会在日本堆积,并给价格带来下行压力。
2019年6月举行的G20峰会宣布到2050年实现海洋塑料的追加污染为零(大阪蓝海愿景)。在发达国家,私营公司已经开始采用塑料替代纸产品(纸吸管等),预计将来也会加速导入到发展中国家。
医药品行业
日本国内市场因药价改革和消费税提高而持续萎缩。由于人口老龄化,日本药品的使用量将继续增加,但日本政府已采取例如改革药价体系和促进使用仿制药(GE)等措施抑制医疗费用的上涨。因此,日本国内医药品市场从2015年开始萎缩,再加上2019年10月消费税上调后引起临时药价变动,因此预计制药企业的业务环境会更加严峻。
对于日本国内制药企业来说,加强海外扩张是增长的关键。随着日本国内业务环境变得越来越严峻,日本制药商们正在加强海外扩张。通过扩大核心新药的适用范围,加强营销,与外资大企业合作进行联合销售来最大化提高产品销量,同时通过收购海外公司来确保发展渠道,从而实现业绩增长。在海外业务扩展商的投入,会使得各大制药商业绩呈现两极化发展趋势。
与此同时,日本企业需要开放创新,与不同行业积极合作。为了缩短开发时间并控制开发成本,日本的新药制造商正在与学术界等创新合作,并与欧美领先的IT公司合作,积极致力于数字创药和虚拟临床试验。随着人们对健康长寿的追求,制药企业还将加强推进其在预防和无病领域的业务。
食品行业
日本国内市场需求波动相对较小,食品制造商在稳定的国内需求支持下开展业务,并通过“选择和集中”核心产品中的管理资源、改善运输体制和提高交付运营效率来降低成本等举措使得利润最大化。
《减少食品浪费推进法》的施行使得食品制造商除了要努力构建环保供应链和活用AI·IOT技术来提高接订货精度外,还要在包括零售和餐饮业者在内的食品链整体上采取相应措施。
业界看好以酒类为中心的重组时机。在食品行业中,随着人口老龄化,预计国内事业环境会更加严峻,各大企业谋求扩大海外业务,并购非常活跃。除此之外,各企业也在国内为创造新业务而进行重组,特别是在酒类行业,朝日集团控股公司收购澳洲啤酒公司,并与麒麟控股公司的FANCL(芳珂)进行资本业务合作等。
电子零件与半导体市场
电子零件、半导体市场在智能手机的一轮普及后,受中美贸易摩擦导致经济前景不明、汽车企业持观望态度等因素的影响,市场规模开始缩小。半导体存储器市场受美国的减税政策和面向数据中心的投资急速扩大的影响,存储器需求扩大,但由于目前投资放缓,存储器的需求有所停滞。另外,由于主要厂家量产储存容量大的尖端产品,供给量增加,单价下降,市场规模大幅缩小。今后,随着EV、IoT(电动车,物联网)的普及,车载产业的需求将扩大,但存储器市场的供需改善仍需时间。
半导体行业中,拥有一定财力的大型半导体厂商的并购相继出现。企业的并购有利于企业向具有市场前景的AI・IoT领域转移、扩大产品阵容以强化增长领域的竞争力、扩大规模以提高成本竞争力。此外,可以看到中国企业为强化本国半导体产业而进行的大型投资活动,这些动作会对半导体行业(尤其是存储器)的收益环境产生很大的影响。此外各公司正在全力研发和投资适用于5G基站,5G手机和高频带的相关电子零部件。
家电行业
从全球的家电需求来看,东南亚等新兴国家家电普及率上升,总体需求呈增长趋势。在此背景下,家电制造商瞄准新兴国家市场,采取本地化策略,开展了一系列当地产品制造工作。
从日本国内市场来看,娱乐家电需求平稳、生活家电需求上升。数字电视用户的换购行为和新建酒店增加带来了大量需求。另一方面,双职工家庭对家务“短时间”内完成的需求不断高涨,在此背景下,生活家电中的高附加值产品的销售持续稳定,市场不断扩大。
家电制造商除开拓新兴国家市场外,还将积极开发搭载IoT和AI功能的产品,通过提高便利性和节能等性能,实现与日用品的差别化。今后还将与其他制造商开展合作,加速开发可实现合作的IoT·AI平台。
机械行业
由于中美贸易摩擦等影响,汽车制造商的投资计划延期,机床需求大幅下降。而工程机械在北美的住宅动工和基础设施投资的支持下,需求稳步上升。
技术方面:面对用户的生产效率化需求,各机械制造商正加快IoT运用,一部分经营者为了灵活运用新一代通信标准“5G”技术,开始与通信经营者合作。
汽车行业
在日本长期老龄化等影响下,日本国内汽车销售量预计会长期减少。另一方面,由于美国市场在2016年达到顶峰,加上中国市场因中美贸易摩擦等原因引起消费意愿下降,中国市场也暂时缩小,因此预计全世界的汽车销量将持续减少。
监管方面:NEV(新能源汽车)规则的修订意味着混合动力车在中国可能受到优惠补贴。中国在2019年7月发表了以2021年后生产的新能源车为对象的规则修订案(即国六标准),这有可能影响到今后各车企的电动化战略。
行业内业务重组方面:在电动化、自动驾驶、共享服务等技术革新和服务化不断发展的背景下,各车企在减少投资负担的同时,也在谋求在技术进步和服务的扩充。目前,铃木、SUBARU正在扩大与丰田的相互出资,寻求合作。
造船行业
预计今后日本企业(川崎重工、サノヤスHD,住友重工、内海造船、名村造船所、三井E&SHD)将与拥有过剩生产能力的中韩阵营展开激烈的价格竞争,严峻的行业状况仍将持续。
受北美页岩气开发扩大等影响,2018年以后(液化天然气船)的订单就不断扩大。在船价和批量订货方面占优势的韩国企业获得90%的订单,中国获得7%的订单,日系各公司的订单份额只占2%左右。由于LNG船船装工程多,单价高,有助于各公司的操作稳定化和业绩改善,因此日系造船厂为确保订单的应对措施备受瞩目。
2019年7月,中国国有造船集团中国船舶工业集团(CSSC)和中国船舶重工集团(CSIC)宣布合并。两家公司合计的市场占有率为19%,其规模与现代重工业公司和大宇造船海洋公司十分接近。受中国、韩国造船行业相继大型重组的影响,日系各公司需要研讨出根本性的应对措施。
通信行业
日本固定通信市场,家用互联网的渗透率已到顶峰。在主力移动通信市场上,由于入网新用户增加和手机的普及,增长率呈钝化趋势。随着MVNO(移动虚拟运营商)的兴起,ARPU(入网用户每人每月的通信费)持续缓和下降,并进入成熟阶段。
目前,在政府主导下,通信费降价的压力和防止用户过度拥挤的行动不断加强,新的通信运营商也在加入,预计将来的获客竞争会再度激化。在此情况下,大型通信运营商相继推出了通信费下调等的新套餐计划,ARPU也将持续下降。2019年10月,日本修改后的电信事业法将通信费用和终端费用的“完全分离”义务化,最终,各大通信公司的通信费用大致持平。
未来日本企业将探索确立与5G投资相匹配的收益模式,强化内容服务领域。5G增加了高速、大容量通信、低延迟性等新性能,人们期待能将其运用到广泛产业中,并创造出新的商业机会。另一方面,由于5G用高频带难以接收无线电波,需要高密度配置基站,因此大型通信运营商为了确立与5G的投资负担相匹配的收益模式,需要加强内容服务领域的业务探索。
电力行业
预计未来行业竞争将进一步加剧。日本政府于2018年7月公布的第五次能源基本计划中提出要将再生能源的主力电源化,为了进一步削减成本以实现自立,将引入市场竞争原理(在将价格与市场联动的同时,赋予溢价等)。
此外,为促进海上风力发电的使用,2018年11月日本国会通过了《再生能源海域利用法(通称)》,选取了秋田县能代市、三种町以及男鹿市海域、秋田县由利本庄市海域、千叶县铫子市海域、长崎县五岛市海域为发展区域,今后该区域不仅会有电力公司,还会公开招募建筑公司、机器供应商、海运行业等经营者进行投标,积极展开相关商业化运营,具有一定的发展潜力
4.2 企业整体未来展望
疫情危机引发了公司周围商业环境的重大变化,包括加速向数字世界过渡、消费者行为多样化、以及全球环境意识的增强。这个快速变化的时代敦促三井集团改变其投资组合以满足时代的需要或预测未来的变化。这种情况也为集团提供了一个机会,通过为世界复杂问题提供有效的解决方案提高其在全球商界的影响力,引领社会走向更光明的未来。而集团只有在拥有全球网络和渠道、覆盖广泛的行业的基础上才能实现各种解决方案和价值创造。
本文由CXO UNION-CXO联盟(cxounion.cn)转载而成,来源:Cover Photo from Mitsui Website;编辑/翻译:CXO UNIONCXO联盟小C。
如需加入CXO UNION(CXO联盟)高管社群,请联系社群小伙伴哦~

免责声明: 本网站(http://www.cxounion.cn/)内容主要来自原创、合作媒体供稿和第三方投稿,凡在本网站出现的信息,均仅供参考。本网站将尽力确保所提供信息的准确性及可靠性,但不保证有关资料的准确性及可靠性,读者在使用前请进一步核实,并对任何自主决定的行为负责。本网站对有关资料所引致的错误、不确或遗漏,概不负任何法律责任。
本网站刊载的所有内容(包括但不仅限文字、图片、LOGO、音频、视频、软件、程序等) 版权归原作者所有。任何单位或个人认为本网站中的内容可能涉嫌侵犯其知识产权或存在不实内容时,请及时通知本站,予以删除。
如需加入CXO UNION(CXO联盟)高管社群,请联系社群小伙伴哦~

免责声明: 本网站(http://www.cxounion.cn/)内容主要来自原创、合作媒体供稿和第三方投稿,凡在本网站出现的信息,均仅供参考。本网站将尽力确保所提供信息的准确性及可靠性,但不保证有关资料的准确性及可靠性,读者在使用前请进一步核实,并对任何自主决定的行为负责。本网站对有关资料所引致的错误、不确或遗漏,概不负任何法律责任。
本网站刊载的所有内容(包括但不仅限文字、图片、LOGO、音频、视频、软件、程序等) 版权归原作者所有。任何单位或个人认为本网站中的内容可能涉嫌侵犯其知识产权或存在不实内容时,请及时通知本站,予以删除。
Search
Popular Posts
-
2024数字化灯塔案例评选申报开启!
“2024数字化灯塔案例评选”于3月正式启动,诚挚欢迎业界同仁自荐和推荐,一起推动产业数字化进程,助力赋能企业…
-
2024 X-Award星盘奖申报通道已开启!
X-Award星盘奖是数字化转型服务、IT服务行业重要的商业奖项,旨在表彰行业里提供杰出数字化转型服务与IT服…
-
2024 N-Award星云奖申报通道已开启!
N-Award是数字化转型领域重要的商业奖项,旨在表彰那些以非凡的远见、超群的领导才能和卓越的成就来激励他人的…




