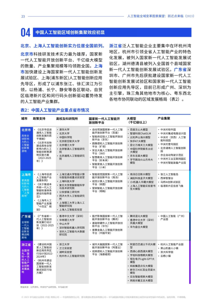
人工智能发展突飞猛进,各行各业均面临如何融合应用智能技术的关键之问,巨大应用潜力背后是新硬件、新算法、新数据的全面涌现。与此同时,ChatGPT被看作是推动数字经济时代生产力范式变革的标志性产品,有望作为新的底层通用技术,点燃第四次科技革命。一言以蔽之,人类社会正处在“跃迁”的关键时点。
值此产业重大变革之机,毕马威联合中关村产业研究院通过行业调研和专家访谈,结合深入研究共同发布《人工智能全域变革图景展望:跃迁点来临(2023)》报告。该报告立足全球及中国的人工智能产业现状,结合市场观察从技术变革、应用创新、安全治理、生态协同四大维度,提出人工智能产业未来发展的十大趋势,并深度剖析各个趋势的发展情况与核心驱动力,以期能为AI产业界带来有益参考,锚定机遇,化解挑战。
具体内容如下


















































翻译:
KPMG releases “AI Global Transformation Landscape Outlook: The Transition Point is Coming (2023)”
With the rapid development of artificial intelligence, all walks of life are facing the key question of how to integrate the application of intelligent technology, and behind the huge application potential is the emergence of new hardware, new algorithms, and new data. At the same time, ChatGPT is seen as an iconic product that will drive the paradigm change of productivity in the era of digital economy, and is expected to ignite the fourth technological revolution as a new underlying general purpose technology. In a word, human society is at a critical point of “transition”.
On the occasion of major industrial changes, KPMG and Zhongguancun Industrial Research Institute jointly released the report “Outlook for the Global Transformation of Artificial Intelligence: The Transition Point is Coming (2023)” through industry research and expert interviews, combined with in-depth research. Based on the status quo of the global and Chinese artificial intelligence industry, the report combined with market observation from the four dimensions of technological change, application innovation, security governance, and ecological coordination, proposed ten trends for the future development of the artificial intelligence industry, and in-depth analysis of the development of each trend and core driving forces, in order to bring useful references for the AI industry, anchor opportunities, and resolve challenges.
The specific contents are as follows
由CXO UNION-CXO联盟(cxounion.cn)转载而成,来源于制造前沿;编辑/翻译:CXO UNIONCXO联盟小U。
如需加入CXO UNION(CXO联盟)高管社群,请联系社群小伙伴哦~

免责声明: 本网站(http://www.cxounion.cn/)内容主要来自原创、合作媒体供稿和第三方投稿,凡在本网站出现的信息,均仅供参考。本网站将尽力确保所提供信息的准确性及可靠性,但不保证有关资料的准确性及可靠性,读者在使用前请进一步核实,并对任何自主决定的行为负责。本网站对有关资料所引致的错误、不确或遗漏,概不负任何法律责任。
本网站刊载的所有内容(包括但不仅限文字、图片、LOGO、音频、视频、软件、程序等) 版权归原作者所有。任何单位或个人认为本网站中的内容可能涉嫌侵犯其知识产权或存在不实内容时,请及时通知本站,予以删除。
如需加入CXO UNION(CXO联盟)高管社群,请联系社群小伙伴哦~

免责声明: 本网站(http://www.cxounion.cn/)内容主要来自原创、合作媒体供稿和第三方投稿,凡在本网站出现的信息,均仅供参考。本网站将尽力确保所提供信息的准确性及可靠性,但不保证有关资料的准确性及可靠性,读者在使用前请进一步核实,并对任何自主决定的行为负责。本网站对有关资料所引致的错误、不确或遗漏,概不负任何法律责任。
本网站刊载的所有内容(包括但不仅限文字、图片、LOGO、音频、视频、软件、程序等) 版权归原作者所有。任何单位或个人认为本网站中的内容可能涉嫌侵犯其知识产权或存在不实内容时,请及时通知本站,予以删除。
Search
Popular Posts
-
2024数字化灯塔案例评选申报开启!
“2024数字化灯塔案例评选”于3月正式启动,诚挚欢迎业界同仁自荐和推荐,一起推动产业数字化进程,助力赋能企业…
-
2024 X-Award星盘奖申报通道已开启!
X-Award星盘奖是数字化转型服务、IT服务行业重要的商业奖项,旨在表彰行业里提供杰出数字化转型服务与IT服…
-
2024 N-Award星云奖申报通道已开启!
N-Award是数字化转型领域重要的商业奖项,旨在表彰那些以非凡的远见、超群的领导才能和卓越的成就来激励他人的…




